AWS Web3 Blog
How the BSV Association built a million-TPS blockchain node using AWS
Scalability remains blockchain technology’s most persistent challenge. Traditional networks struggle with transaction throughput, creating bottlenecks that limit adoption. Although early blockchain solutions prioritized security and decentralization, they frequently sacrificed performance, with some networks processing only dozens of transactions per second.
This limitation creates significant barriers to adoption, including high transaction fees that discourage everyday use and lengthy processing delays that undermine confidence in transaction finality. As enterprises and organizations recognize blockchain’s potential across supply chains, financial services, and digital identity management, the demand for solutions that handle enterprise-scale workloads continues to grow.
The BSV Blockchain adheres to the network protocol rules defined in the Bitcoin whitepaper while scaling economically through increased block size and transaction throughput to meet global demand. This approach enables diverse applications including smart contracts, micropayments, enterprise data systems, and digital identity solutions.
The BSV Association (BSVA) serves as the BSV network’s coordinating body. They drive technical standards, educate developers, engage regulators, and foster commercial adoption worldwide to make sure a single, regulation-ready, vendor-neutral blockchain continues to evolve. The BSVA is a nonprofit entity with a focus on the BSV protocol stability, stewardship, and providing publicly available tooling and reference solutions.
The existing reference node software for BSV (known as SVNode) is a monolithic system that has supported 13,614 peak transactions per second (TPS). To support global financial and data exchange, the BSVA defined its target for a new reference node software (Teranode) at 1 million consistent, zero-loss, TPS for at least 2 weeks (roughly one difficulty epoch) across six distributed AWS Regions to represent a global blockchain network.
The BSVA chose AWS for building their solution to benefit from the global network of AWS and its broad range of services to enable experimentation and adaptability in design approaches. With the managed services and support of AWS, the BSVA could focus on achieving their goals rather than the operational and infrastructure overhead that comes with experimentation.
In this post, we show how BSVA used AWS services to build a distributed node architecture that achieves 1 million TPS across six Regions. This solution demonstrates how organizations can implement cloud infrastructure to solve complex blockchain scaling challenges while maintaining system integrity.
Solution overview
The following diagram illustrates the solution’s AWS architecture at a high level.

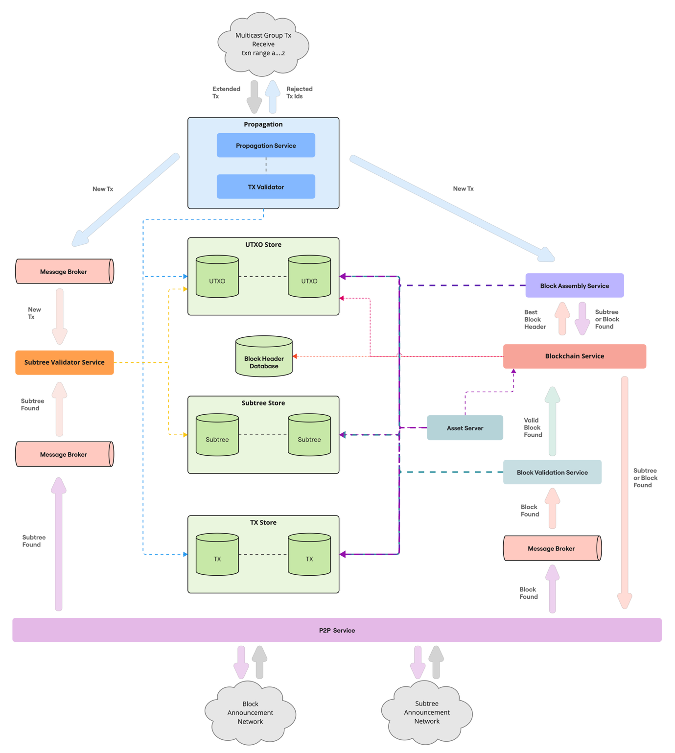
The following diagram shows the services within a single Region.

This diagram shows the microservice and storage interactions.

Technical implementation
To represent a global network while maintaining distributed performance capabilities, the BSVA necessitated a presence on a minimum of three continents. The Teranode architecture uses virtual private cloud (VPC) peering across disparate AWS Regions to benefit from the performance abilities of the AWS network. Cluster placement groups and single Availability Zones were used for performant inter-service communications by minimizing latency and deploying services as close as possible to each other. Concerns around high availability were mitigated by virtue of Bitcoin’s distributed consensus mechanism and the redundancy offered by the chosen database solution for Unspent Transaction Output (UTXO) management. Although not a full production implementation, the solution follows security best practices including least privilege permissions, scoped security groups, and network access control lists (network ACL), and encryption in transit and rest. Third-party services were evaluated and configured according to AWS security best practices and organizational security requirements.
Teranode introduces a new approach to block assembly through nearly continuous propagation of Merkle subtrees, enabling complex, verifiable cryptographic structures to pre-assemble among nodes as validated block components. In testing, these subtrees contained up to a million transaction IDs with complete Merkle path connectivity, all verifiable by network nodes maintaining consensus on each subtree’s individual transactions.
These subtrees are broadcast within the P2P network every second, creating a temporary block structure of pre-validated transactions before final block creation. This reduces the time required for block verification between nodes. This proactive assembly improves the previous sequential process, providing users transaction inclusion confidence within seconds rather than 10-minute uncertainty. This enables proactive error detection, optimizing network bandwidth utilization, and reducing block validation to mere seconds regardless of block size.
This architecture represents a fundamental shift in how blockchain networks process transactions. Traditional blockchain systems use episodic batch validation models. Transactions accumulate in a mempool and are validated all at once when a block is mined, creating discrete episodes of validation activity separated by block intervals. Teranode instead implements continuous broadcast and validation. Transactions are constantly validated and organized into Merkle subtrees as they arrive, with competing nodes continuously verifying and agreeing on these structures in real time. Rather than waiting for periodic block events to trigger validation, the network maintains an ongoing state of validation, transforming block assembly from a punctuated process into a fluid, continuous operation.
Although network performance was paramount for this project’s inter-node capabilities and consensus building, the high throughput provided by storage-optimized Amazon Elastic Compute Cloud (Amazon EC2) instances with low-latency NVMe SSDs was equally important for a proper UTXO data store for individual nodes. The Teranode engineers worked with AWS Support to fine-tune kernel and operating systems settings to optimize network and storage performance on their EC2 instances to achieve their target metrics.
The Teranode team also made extensive use of Amazon FSx for Lustre to efficiently share and disseminate information across services in the assembly and validation of blocks. This increased performance through a unified dataset without the need for replication or duplication. The Amazon Simple Storage Service (Amazon S3) integration with FSx for Lustre facilitated the retention and auditability of the block subtree assembly and structure through durable, long-term storage. The following diagram illustrates this configuration.

Using the orchestration features of Amazon Elastic Kubernetes Service (Amazon EKS), the Teranode application was able to scale services in response to load, handling challenges such as chain re-orgs and orphaning of blocks while maintaining the high throughput goals defined for the system. The BSVA development team created their own custom Kubernetes operator to standardize deployments, govern configurations and FSx for Lustre volume attachments, coordinate scaling and service lifecycle, and provide consistency across environments. As a reference solution, this orchestrator also facilitated end user operations by managing challenges such as upgrades and resiliency needs.
The Teranode solution is designed to be extensible, integrating a modular database component allowing for node operators to choose their database engine of choice. For the purposes of this scaling deployment, the BSVA chose Aerospike for the use of NVMe volumes as a performant memory buffer for low-latency operations. This provided efficient transaction processing and validation for purposes of block creation and propagation before the data was transitioned to a long-term storage solution. Amazon S3 was used for durable, price-efficient, long-term retention and retrieval of UTXO data beyond the initial block building process while Amazon Relational Database Service (Amazon RDS) was used for storage of blockchain state data.
To properly validate system health, performance, and integrity at scale, the team established purpose-built and granular observability tooling using AWS Managed Services (AMS) based on open source solutions such as Amazon Managed Service for Prometheus and Amazon Managed Grafana in addition to third party observability services such as Datadog. These metrics were essential to make sure the performance targets were met, issues and bugs could be quickly identified and fixed, and the public was provided visibility into the ongoing progress of their work through a public blockchain explorer and blog. The following screenshot shows example metrics.

Key metrics for this system included:
- Network / CPU / Memory – EKS cluster health and performance
- Block Assembly (subtree + tx) – Rate of block building and broadcast
- Block Validation (queue + catchup timer) – Rate of block validation and sync
- TPS + Total TXs – Total volume of transactions and transaction rate
- Miner % Distribution – Distribution of block proposal and acceptance in network
Implementation process
This approach to designing a scalable node solution has been an ongoing project for the BSVA for more than 5 years, with previous scaling attempts reaching roughly 50,000 TPS in 2021, but ultimately failing to meet their target performance.
“A lot of the blockchain stuff is based on assumptions. So if you work from those assumptions, you get to some conclusions, and you get stuck. And we had to break some of those assumptions, and they took a long time, many discussions, like how do we actually do that? But we broke those assumptions, and that allowed us to think differently about the problem and scale it up.”
– Siggi Óskarsson, BSV Association CTO.
With a fresh team and the novel subtree approach in mind, the Teranode team took an iterative approach to developing this solution, evaluating the potential of various AWS services to identify the right approach for distribution of transactions and blocks.
This exploration included the potential of advanced networking efficiencies gained with IPv6 Multicast using AWS Transit Gateway, directly storing and retrieving UTXO data using Amazon S3 Express One Zone during the block assembly stages, and using Amazon Managed Streaming for Apache Kafka (Amazon MSK) for transaction message distribution.
The team’s development followed a methodical scaling pathway: beginning with a single Region proof of concept where they developed transaction broadcasting tooling and simulated chain reorganization events, they progressively expanded to a multi-Region architecture using Terraform’s infrastructure as code (IaC) consistency to flexibly explore capacity across AWS Regions.
As each node joined the global network, the team tested various transaction volumes and used the instance flexibility of Amazon EC2 to fine-tune performance and simulate real miner economics. After confirming minimal resiliency and target metrics with a three-node foundation, they scaled to six distributed nodes for a 2-week benchmark, achieving zero transaction loss at a sustained 1 million TPS across the global network of competing nodes.
This architecture and the Teranode team’s work demonstrate an advancement in node abilities by creating a granularly scalable and parallelizable microservice solution while maintaining the core protocol rules for network consensus. Teranode can handle 66.67 times more transactions than the previous SVNode as tested, and is designed to scale to meet global demand.
“It would have been almost impossible to build and improve Teranode in a timely manner otherwise,” says Óskarsson, speaking to AWS’s scaling and features at the AWS Zurich 2024 Summit. “AWS has really helped us get this done so quickly. It’s been absolutely great.”
Conclusion
By decoupling services, integrating subtree broadcasting, and using the global infrastructure of AWS, the BSV Association designed and implemented a new, parallelizable proof of work UTXO blockchain node that adheres to the original protocol rules and scales worldwide. In achieving their 1 million TPS goal, the BSV Association demonstrated the capabilities of the core engine to power the future of the BSV Blockchain and its Mandala network design.
For details on Teranode’s architecture, implementation, and specifications, refer to the Teranode documentation. The publicly available code and tooling for Teranode as well as other layers of the Mandala network can be found at the official BSV Blockchain GitHub repo.
About the author

Jordan Kramsky
Jordan Kramsky is a Senior Solutions Architect for Startups at AWS focusing on the intersection of machine learning, blockchain, and decentralized systems. In his free time he enjoys spending time with his family, practicing martial arts, playing music, and trying to keep plants alive.