รายละเอียดราคาของเวิร์กโฟลว์มาตรฐานของ AWS Step Functions

คุณจะถูกเรียกเก็บค่าบริการตามจำนวนครั้งของการเปลี่ยนสถานะที่จำเป็นในการดำเนินการแอปพลิเคชันของคุณ

Step Functions จะนับจำนวนครั้งของการเปลี่ยนสถานะในแต่ละครั้งที่ดำเนินการขั้นตอนเวิร์กโฟลว์ของคุณ คุณจะถูกเรียกเก็บค่าบริการสำหรับจำนวนครั้งทั้งหมดของการเปลี่ยนสถานะใน State Machine ทั้งหมดของคุณ รวมทั้งการลองใหม่ด้วย

Step Functions Free Tier ประกอบด้วย การเปลี่ยนสถานะฟรี 4,000 ครั้งต่อเดือน ค่าบริการทั้งหมดจะถูกตรวจวัดรายวันและเรียกเก็บค่าบริการรายเดือน

Free Tier

การเปลี่ยนสถานะ 4,000 ครั้ง
ต่อเดือน

Step Functions Free Tier นี้จะไม่หมดอายุโดยอัตโนมัติเมื่อใช้งาน AWS Free Tier ครบ 12 เดือน และลูกค้า AWS ทั้งลูกค้าเก่าและใหม่แบบไม่มีกำหนด

การเปลี่ยนสถานะ

เมื่อใช้ AWS Step Functions คุณจะต้องชำระเงินสำหรับจำนวนครั้งในการเปลี่ยนสถานะที่คุณใช้ต่อเดือน คุณจะถูกเรียกเก็บค่าบริการต่อการเปลี่ยนสถานะ นอกเหนือจาก Free Tier โปรดดูรายละเอียดที่ตารางราคาการเปลี่ยนสถานะ _

หากมีการลองใหม่เพื่อจัดการข้อผิดพลาดในขั้นตอนใดๆ ของการทำงาน การลองใหม่แต่ละครั้งจะคิดค่าบริการเป็นการเปลี่ยนสถานะเพิ่มเติม 

ราคาการเปลี่ยนสถานะของเวิร์กโฟลว์มาตรฐานของ AWS Step Functions

รายละเอียดราคาของเวิร์กโฟลว์ด่วนของ AWS Step Functions

เมื่อใช้เวิร์กโฟลว์ด่วนของ AWS Step Functions คุณจะชำระค่าบริการเฉพาะส่วนที่ใช้เท่านั้น คุณจะถูกเรียกเก็บเงินตามจำนวนคำขอสำหรับเวิร์กโฟลว์ของคุณและระยะเวลาใช้งาน

เวิร์กโฟลว์ด่วนของ Step Functions นับคำขอทุกครั้งที่เริ่มดำเนินการเวิร์กโฟลว์ และคุณจะถูกเรียกเก็บค่าบริการสำหรับจำนวนคำขอทั้งหมดในทุกเวิร์กโฟลว์ของคุณ ซึ่งรวมถึงการทดสอบจากคอนโซล

ระยะเวลานั้นคำนวณจากเวลาที่เวิร์กโฟลว์ของคุณเริ่มทำงานไปจนกระทั่งทำงานเสร็จสิ้นหรือถูกสั่งให้สิ้นสุดการทำงาน โดยปัดเศษขึ้นเป็นหลัก 100 มิลลิวินาทีที่ใกล้ที่สุด และจำนวนของหน่วยความจำที่ใช้ในการดำเนินการเวิร์กโฟลว์ของคุณจะคิดค่าใช้จ่ายตามหน่วยขนาด 64 MB

การใช้งานหน่วยความจำจะคิดตามขนาดของเวิร์กโฟลว์ การใช้งานการแมปหรือสถานะแบบขนาน และขนาดข้อมูล (ปริมาณงาน) ที่สั่งทำงาน ตัวอย่าง 3 และ 4 ของการกำหนดราคาแสดงตัวอย่างของการใช้งานหน่วยความจำโดยประมาณ 

ค่าบริการเพิ่มเติม

คุณอาจเสียค่าบริการเพิ่มเติมได้ หากการทำงานของแอปพลิเคชันของคุณใช้งานบริการของ AWS หรือถ่ายโอนข้อมูลอื่น ตัวอย่างเช่น หากเวิร์กโฟลว์แอปพลิเคชันของคุณเรียกดำเนินการฟังก์ชัน AWS Lambda คุณจะถูกเรียกเก็บเงินสำหรับแต่ละคำขอและระยะเวลาของฟังก์ชัน Lambda แต่ละอัน เพื่อเรียกดำเนินการตำแหน่งข้อมูลในเครือข่ายส่วนตัว เช่นใน Amazon Virtual Private Clouds (VPC) ฟังก์ชันขั้นตอนจะผสานรวมเข้ากับ AWS PrivateLink และ Amazon VPC Lattice สำหรับการเรียกดำเนินการไปยังตำแหน่งข้อมูลส่วนตัวโดยใช้ AWS PrivateLink และ Amazon VPC Lattice คุณจะถูกเรียกเก็บค่าธรรมเนียมมาตรฐาน AWS PrivateLink และ Amazon VPC Lattice สำหรับการถ่ายโอนข้อมูล สำหรับรายละเอียดในส่วนราคาบริการของ AWS โปรดดูที่ส่วนราคาของหน้ารายละเอียดบริการของ AWS ที่เกี่ยวข้อง ลิงก์ไปยังราคาสำหรับบางบริการที่ใช้ทั่วไปจะแสดงด้านล่างนี้

การโอนถ่ายข้อมูล

การถ่ายโอนข้อมูลภายนอกเข้าและออกจาก Amazon EC2

ราคา AWS Lambda

คำขอและช่วงเวลา

ราคา Amazon EC2

รูปแบบตามต้องการ รูปแบบสำรอง และอินสแตนซ์ Spot

ราคา Amazon ECS

Fargate และประเภทการเปิดใช้งาน EC2

รายละเอียดราคา Step Functions

  • เวิร์กโฟลว์ของแอปพลิเคชันมีการเปลี่ยนสถานะสี่ขั้น ซึ่งกำหนดโดยจำนวนโหนดบนกราฟ:

    1. เริ่มต้น
    2. เริ่มอัปโหลดไฟล์ RAW
    3. ลบไฟล์ RAW
    4. สิ้นสุด 

    ราคาต่อจำนวนครั้งการเปลี่ยนสถานะในสหรัฐอเมริกาฝั่งตะวันออก (เวอร์จิเนียเหนือ) เท่ากับ 0.000025 USD และ Free Tier จะครอบคลุมการเปลี่ยนสถานะจำนวน 4,000 ครั้งต่อเดือน หากคุณใช้งาน State Machine นี้ 100,000 ครั้งในหนึ่งเดือน โดยไม่มีการลองอีกครั้ง เนื่องจากข้อผิดพลาด คุณจะต้องชำระเงิน:

    การเปลี่ยนสถานะในกระบวนงาน * การใช้กระบวนงาน = การเปลี่ยนสถานะทั้งหมด

    4 * 100,000 = 400,000

    การเปลี่ยนสถานะทั้งหมด – การเปลี่ยนสถานะ Free Tier = การเปลี่ยนสถานะที่เรียกเก็บเงินได้

    400,000 – 4,000 = 396,000

    ค่าบริการรายเดือน = 396,000 * 0.000025 USD = 9.90 USD

  • State Machine ที่ใช้ในตัวอย่างนี้พบได้ใน GitHub

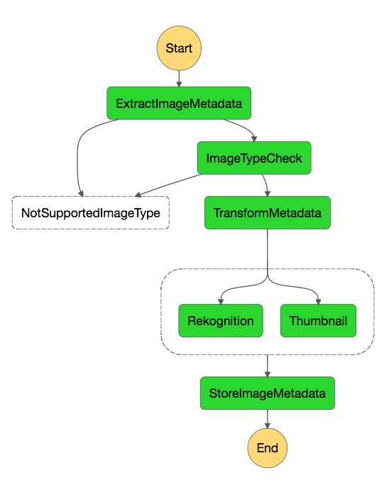
    กระบวนงานแอปพลิเคชันที่มีเงื่อนไขแบบแยก จะมีเส้นทางมากกว่าหนึ่งเส้นทาง ในตัวอย่างนี้ มีลูกศร 10 ดอก (หรือรูปคันศร) ที่เชื่อมโยงขั้นตอน เส้นทางแสนสุขจาก "Start" ถึง "End" จะมีการเปลี่ยนสถานะเก้าครั้ง ซึ่งกำหนดโดยจำนวนโหนดบนกราฟ เส้นทางที่เริ่มจาก "Start" ถึง "NotSupportedImageType" จะมีการเปลี่ยนสถานะสามหรือสี่ครั้ง อาจมีการเรียกเก็บค่าบริการสำหรับการเปลี่ยนสถานะเพิ่มเติม หากในสถานะนั้นมีการลองจัดการข้อผิดพลาดอีกครั้ง

    ราคาต่อจำนวนครั้งการเปลี่ยนสถานะในสหรัฐอเมริกาฝั่งตะวันออก (เวอร์จิเนียเหนือ) เท่ากับ 0.000025 USD และ Free Tier จะครอบคลุมการเปลี่ยนสถานะจำนวน 4,000 ครั้งต่อเดือน หากคุณใช้กระบวนงานแอปพลิเคชันนี้ 100,000 ครั้งในหนึ่งเดือน เส้นทางแสนสุขจะปรากฏขึ้นทุกครั้ง และจะไม่มีการลองทำใหม่จากการเกิดข้อผิดพลาด คุณจะต้องชำระเงิน:

    การเปลี่ยนสถานะต่อการดำเนินการ * การดำเนินการเวิร์กโฟลว์ = การเปลี่ยนสถานะทั้งหมด

    9 * 100,000 = 900,000

    การเปลี่ยนสถานะทั้งหมด – การเปลี่ยนสถานะ Free Tier = การเปลี่ยนสถานะที่เรียกเก็บเงินได้

    900,000 – 4,000 = 896,000

    ค่าบริการรายเดือน = 896,000 * 0.000025 USD = 22.40 USD

    ต้นทุนทั้งหมดของฟังก์ชัน AWS Lambda ห้ารายการในตัวอย่างนี้จะเป็น 97.62 USD ในการใช้งานในเส้นทางแสนสุขที่ประสบความสำเร็จ ที่ประมวลผลรูปภาพสกุล JPEG ขนาด 4.7 MB ขนาดและช่วงเวลาในการใช้ฟังก์ชัน Lambda จะมีรายละเอียดดังต่อไปนี้:

    ฟังก์ชัน หน่วยความจำ (MB) ช่วงเวลา (มิลลิวินาที)
    ExtractImageMetadata 1,024 3,200
    TransformMetadata 256 100
    Rekognition 256 1,200
    Thumbnail 1,536 1,500
    StoreImageMetadata 256 300
  • คุณสามารถประมาณการใช้งานหน่วยความจำของเวิร์กโฟลว์ด่วนของ AWS Step Functions ได้จากขนาดของเครื่องสถานะ ขนาดข้อมูล (ปริมาณงาน) ที่สั่งทำงาน และการใช้งานการแมปหรือสถานะแบบขนาน

    การใช้งานหน่วยความจำเวิร์กโฟลว์ = 50 MB + ขนาดของเครื่องสถานะ + ขนาดข้อมูลที่ทำงาน x จำนวนของขั้นตอนแบบขนานหรือการแมป

    ตัวอย่าง:

    หากคุณมีเวิร์กโฟลว์ที่มีขนาดเครื่องสถานะ 10 KB และไม่มีขั้นตอนแบบขนานหรือการแมป:

    การใช้งานหน่วยความจำเวิร์กโฟลว์ = 50 MB + 10 KB
    การใช้งานหน่วยความจำเวิร์กโฟลว์ = 50.01 MB
    หน่วยความจำที่เก็บค่าบริการ (หน่วยละ 64 MB) = 64 MB

    CloudWatch Metrics มีรายละเอียดเกี่ยวกับการใช้งานหน่วยความจำใน ExpressExecutionMemory และหน่วยความจำที่เก็บค่าบริการใน ExpressExecutionBilledMemory คุณสามารถดูตัววัดต่างๆ เช่น Executions started (เริ่มดำเนินการ), Execution Duration (ระยะเวลาดำเนินการ), Billed Duration (ระยะเวลาที่เก็บค่าบริการ) และ Billed Memory (หน่วยความจำที่เก็บค่าบริการ) สำหรับแต่ละเวิร์กโฟลว์ใน AWS Step Functions Console ภายใต้ Step Functions > State Machines (เครื่องสถานะ) > State Machine Name (ชื่อเครื่องสถานะ) ในแท็บ Monitoring (การตรวจสอบ)

    หากคุณเรียกใช้ 1 ล้านเวิร์กโฟลว์ในแต่ละเดือน และระยะเวลาของเวิร์กโฟลว์โดยเฉลี่ยคือ 30 วินาที:

    ค่าบริการของคำขอรายเดือน

    ราคาเท่ากับ 1.00 USD ต่อหนึ่งล้านคำขอ
    ค่าบริการคำขอรายเดือน = 1 ล้านคำขอ x 1.00 USD = 1.00 USD

    ค่าบริการระยะเวลารายเดือน

    ราคาเท่ากับ 0.00001667 USD ต่อ GB-วินาทีของระยะเวลา
    1 ล้านเวิร์กโฟลว์ x ระยะเวลา 30 วินาที = 30,000,000 วินาที
    30,000,000 x 64 MB (หน่วยความจำที่เก็บค่าบริการ) / 1024 MB = 1,875,000 GB-วินาที
    ค่าบริการของระยะเวลารายเดือน = 1,875,000 GB-วินาที x 0.00001667 USD = 31.26 USD

    ค่าบริการรายเดือนทั้งหมด

    ค่าบริการรายเดือนทั้งหมด = ค่าบริการคำขอ + ค่าบริการระยะเวลา
    ค่าบริการรายเดือนทั้งหมด = 1.00 USD + 31.26 USD = 32.26 USD
  • คุณสามารถประมาณการใช้งานหน่วยความจำของเวิร์กโฟลว์ด่วนของ AWS Step Functions ได้จากขนาดของเครื่องสถานะ ขนาดข้อมูล (ปริมาณงาน) ที่สั่งทำงาน และการใช้งานการแมปหรือสถานะแบบขนาน

    การใช้งานหน่วยความจำเวิร์กโฟลว์ = 50 MB + ขนาดของเครื่องสถานะ + ขนาดข้อมูลที่ทำงาน x จำนวนของขั้นตอนแบบขนานหรือการแมป

    หากคุณมีเวิร์กโฟลว์ที่มีขนาดเครื่องสถานะ 50 KB และขั้นตอนการแมป 400 ขั้นตอนที่มีปริมาณงาน 32 KB ต่อขั้นตอน:

    การใช้งานหน่วยความจำเวิร์กโฟลว์ = 50 MB + 50 KB + (32 KB x 400 ขั้นตอน)
    การใช้งานหน่วยความจำเวิร์กโฟลว์ = 50 MB + 50 KB + 12,800 KB
    การใช้งานหน่วยความจำเวิร์กโฟลว์ = 62.85 MB
    หน่วยความจำที่เก็บค่าบริการ (หน่วยละ 64 MB) = 64 MB

    CloudWatch Metrics มีรายละเอียดเกี่ยวกับการใช้งานหน่วยความจำใน ExpressExecutionMemory และหน่วยความจำที่เก็บค่าบริการใน ExpressExecutionBilledMemory คุณสามารถดูตัววัดต่างๆ เช่น Executions started (เริ่มดำเนินการ), Execution Duration (ระยะเวลาดำเนินการ), Billed Duration (ระยะเวลาที่เก็บค่าบริการ) และ Billed Memory (หน่วยความจำที่เก็บค่าบริการ) สำหรับแต่ละเวิร์กโฟลว์ใน AWS Step Functions Console ภายใต้ Step Functions > State Machines (เครื่องสถานะ) > State Machine Name (ชื่อเครื่องสถานะ) ในแท็บ Monitoring (การตรวจสอบ)

    หากคุณเรียกใช้ 100 ล้านเวิร์กโฟลว์ในแต่ละเดือน และระยะเวลาของเวิร์กโฟลว์โดยเฉลี่ยคือ 10 วินาที:

    ค่าบริการของคำขอรายเดือน

    ราคาเท่ากับ 1.00 USD ต่อหนึ่งล้านคำขอ
    ค่าบริการคำขอรายเดือน = 100 ล้านคำขอ x 1.00 USD = 100.00 USD

    ค่าบริการระยะเวลารายเดือน

    100 ล้านเวิร์กโฟลว์ x ระยะเวลา 10 วินาที = 1,000,000,000 วินาที
    1,000,000,000 x 64 MB (หน่วยความจำที่เก็บค่าบริการ) /1024 MB = 62,500,000 GB-วินาที
    62,500,000 GB-วินาที / 60 / 60 = 17,361.11 GB-ชั่วโมง
    0.06000 USD ต่อ GB-ชั่วโมง x 1,000 GB-ชั่วโมง = 60.00 USD
    0.03000 USD ต่อ GB-ชั่วโมง x 4,000 GB-ชั่วโมง = 120.00 USD
    0.01642 USD ต่อ GB-ชั่วโมง x 12,361.11 GB-ชั่วโมง = 202.97 USD

    ค่าบริการระยะเวลารายเดือน = 60.00 USD + 120.00 USD + 202.97 USD = 382.97 USD

    ค่าบริการรายเดือนทั้งหมด

    ค่าบริการรายเดือนทั้งหมด = ค่าบริการคำขอ + ค่าบริการระยะเวลา
    ค่าบริการรายเดือนทั้งหมด = 100.00 USD + 382.97 USD = 482.97 USD

  • สามารถใช้สถานะแมปเพื่อวนซ้ำและประมวลผลชุดข้อมูลขนาดใหญ่ได้ ตัวอย่างนี้ประกอบไปด้วยขั้นตอนก่อนและหลังการประมวลผล และวนซ้ำอ็อบเจ็กต์มากกว่า 1 ล้านรายการจากบัคเก็ต Amazon Simple Storage Service (S3) 

    สถานะแมปประกอบไปด้วยสองโหมดได้แก่ แบบอินไลน์และแบบกระจายตัว ตัวอย่างนี้ใช้สถานะแมปในโหมดแบบกระจายตัวเพื่อให้เกิดการทำงานพร้อมกันสูง และแมปแบบกระจายตัวมีค่าใช้จ่ายการเปลี่ยนสถานะหนึ่งครั้งต่อการวนซ้ำ นอกจากนี้ ด้วยสถานะแมปแบบกระจายตัว คุณจะสามารถระบุประเภทการดำเนินการสำหรับเวิร์กโฟลว์การประมวลผลข้อมูลได้ ในตัวอย่างนี้ มีการใช้ประเภทการดำเนินการ Express อยู่ เวิร์กโฟลว์ Express ภายในแมปแบบกระจายตัวจะใช้หน่วยความจำน้อยกว่า 64 MB และระยะเวลาเฉลี่ยของการดำเนินการคือ 30 วินาที 

    การดำเนินการหนึ่งรายการจากเวิร์กโฟลว์นี้จะประกอบด้วยการเปลี่ยนสถานะ 1,000,005 รายการ คำขอ Express 1,000,000 รายการ และระยะเวลา 520.33 GB ต่อชั่วโมง:

    • 1 เริ่มการเปลี่ยนสถานะการดำเนินการ
    • 1 เข้าสู่การเปลี่ยนสถานะก่อนการประมวลผล
    • 1 เข้าสู่การเปลี่ยนสถานะแมป
    • การเปลี่ยนสถานะการวนซ้ำของแมปเริ่มต้น 1,000,000 รายการ
      • หมายเหตุ: ไม่มีการเปลี่ยนสถานะสำหรับการเริ่มต้นการวนซ้ำแต่ละครั้งเมื่อคุณใช้แมปแบบอินไลน์ ดูเอกสารประกอบว่าเมื่อใดควรใช้แมปในโหมดอินไลน์หรือโหมดกระจายตัว
      • หมายเหตุ: ด้วยสถานะแมปแบบกระจายตัว คุณจะสามารถลดจำนวนการวนซ้ำได้ โดยการจัดกลุ่มเวิร์กโหลดของคุณ ดูเอกสารประกอบเกี่ยวกับการเพิ่มประสิทธิภาพด้วยการสร้างเป็นชุด (Batching)
    • คำขอ Express 1,000,000 รายการ
    • ระยะเวลาของ Express 520.83 GB ต่อชั่วโมง
      • การวนซ้ำ 1 ล้านครั้ง x ระยะเวลา 30 วินาที = 30,000,000 วินาที
      • 30,000,000 วินาที x 64 MB (หน่วยความจำที่เรียกเก็บค่าบริการ)/1024 MB = 1,875,000 GB ต่อวินาที
      • 1,875,000 GB ต่อวินาที / 60/60 = 520.83 GB ต่อชั่วโมง
    • 1 เข้าสู่การเปลี่ยนสถานะหลังการประมวลผล
    • 1 สิ้นสุดการเปลี่ยนสถานะการดำเนินการ

    ค่าบริการการเปลี่ยนสถานะ

    ราคาต่อการเปลี่ยนสถานะในสหรัฐอเมริกาฝั่งตะวันออก (เวอร์จิเนียฝั่งเหนือ) คือ 0.000025 USD Free Tier มอบการเปลี่ยนสถานะฟรี 4,000 ครั้งต่อเดือน

    การเปลี่ยนสถานะทั้งหมด - การเปลี่ยนสถานะ Free Tier = การเปลี่ยนสถานะที่เรียกเก็บเงินได้

    1,000,005 - 4000 = 996,005

    ค่าธรรมเนียมการเปลี่ยนสถานะ = 996,005 * 0.000025 USD = 24.90 USD

    ค่าธรรมเนียมคำขอ Express
    ราคาต่อหนึ่งล้านคำขอในสหรัฐอเมริกาฝั่งตะวันออก (เวอร์จิเนียฝั่งเหนือ) คือ 1.00 USD
    ค่าบริการคำขอ = 1 ล้านคำขอ x 1.00 USD = 1.00 USD

    ค่าธรรมเนียมระยะเวลาของ Express
    ราคาสำหรับ 1,000 GB ต่อชั่วโมงแรกในสหรัฐอเมริกาฝั่งตะวันออก (เวอร์จิเนียฝั่งเหนือ) คือ 0.0600 USD

    ค่าบริการตามระยะเวลา = 520.83 GB ต่อชั่วโมง x 0.0600 USD = 31.25 USD

    ค่าบริการทั้งหมด

    ค่าบริการทั้งหมด = 24.90 USD + 1.00 USD + 31.25 USD = 57.15 USD

เริ่มต้นใช้งาน AWS Step Functions

ไปที่หน้าเริ่มต้นใช้งาน
พร้อมเริ่มต้นใช้งานหรือยัง
ลงชื่อเข้าใช้คอนโซล AWS Step Functions
มีคำถามเพิ่มเติมหรือไม่
ติดต่อเรา