Informations relatives à la tarification AWS Step Functions Standard Workflows

Vous êtes facturé en fonction du nombre de transitions d'état nécessaires à l'exécution de votre application.

Step Functions comptabilise une transition d'état chaque fois qu'une étape de votre flux de travail est exécutée. Vous êtes facturé pour le nombre total de transitions d'état sur tous vos ordinateurs, y compris les nouvelles tentatives.

L'offre gratuite de Step Functions inclut 4 000 transitions d'état par mois. Tous les frais sont calculés tous les jours et facturés chaque mois.

Offre gratuite

4 000 transitions d'état
par mois

L'offre gratuite de Step Functions n'expire pas automatiquement à l'issue des 12 mois de votre offre gratuite AWS et reste disponible indéfiniment aussi bien pour les anciens clients que pour les nouveaux clients AWS.

Transitions d'état

Avec AWS Step Functions, vous ne payez que pour le nombre de transitions d'état que vous utilisez chaque mois. Vous êtes facturé pour les transitions d'état dépassant la limite de l'offre gratuite. Pour en savoir plus, consultez le tableau de tarification des transitions d'état. _

Si vous incluez le traitement des erreurs de nouvelle tentative dans l'une des étapes de votre flux de travail, chaque nouvelle tentative est facturée comme une transition d'état supplémentaire. 

Tarification des transitions d'état AWS Step Functions Standard Workflow

Détails relatifs à la tarification d'AWS Step Functions Express Workflows

Avec Step Functions Express Workflows, vous payez uniquement en fonction de votre utilisation. Vous êtes facturé en fonction du nombre de demandes pour votre flux de travail et de sa durée.

Step Functions Express Workflows compte une demande chaque fois qu'il commence à exécuter un flux de travail, et vous êtes facturé pour le nombre total de demandes dans tous vos flux de travail. Cela inclut les testes depuis la console.

La durée est calculée à partir du moment où votre flux de travail commence à s'exécuter jusqu'à ce qu'il se termine ou soit résilié, arrondie aux 100 ms les plus proches, et la quantité de mémoire utilisée dans l'exécution de votre flux de travail, facturée par tranches de 64 Mo.

La consommation de mémoire est basée sur la taille d'une définition de flux de travail, l'utilisation d'états Map ou Parallel et la taille des données d'exécution (charge utile). Les exemples de tarification 3 et 4 présentent des exemples d'estimation de l'utilisation de la mémoire. 

Frais supplémentaires

Vous risquez des frais supplémentaires si l'opération du flux de travail de votre application utilise d'autres services AWS ou transfère des données. Par exemple, si le flux de travail de votre application invoque une fonction AWS Lambda, des frais pour chaque requête et pour la durée de chaque fonction Lambda vous seront facturés. Pour invoquer des points de terminaison dans des réseaux privés, tels que dans les clouds privés virtuels (VPC) Amazon, Step Functions s’intègre à AWS PrivateLink et Amazon VPC Lattice. Pour les invocations vers des points de terminaison privés avec AWS PrivateLink et Amazon VPC Lattice, les frais standards AWS PrivateLink et Amazon VPC Lattice pour le transfert de données s’appliquent. Pour plus d’informations sur la tarification des services AWS, consultez la section Tarification de chaque service AWS concerné. Vous trouverez ci-après une liste de liens renvoyant vers les tarifs de services couramment utilisés.

Transfert de données

Transferts de données externes vers et en provenance d’Amazon EC2

Tarification AWS Lambda

Requêtes et durée

Tarification Amazon EC2

Instances les formes À la demande, Réservées et Spot

Tarification Amazon ECS

Types de lancement Fargate et EC2

Exemples de tarification Step Functions

  • Un flux de travail d'application possède quatre transitions d'état, déterminées en comptabilisant les nœuds sur le graphique :

    1. Mise en route
    2. Télécharger le fichier RAW
    3. Supprimer le fichier RAW
    4. Fin 

    Le prix par transition d'état dans la région USA Est (Virginie du Nord) est de 0,000025 USD et l'offre gratuite comprend 4 000 transitions d'état par mois. Si vous exécutez cette machine d’état 100 000 fois en un mois, sans nouvelle tentative due à une erreur, vous payerez :

    Transitions d'état du flux de travail * exécutions du flux de travail = total des transitions d'état

    4 * 100 000 = 400 000

    Transitions d'état totales – transitions d'état de l'offre gratuite = transitions d'état facturables

    400 000 – 4 000 = 396 000

    Frais mensuels = 396 000 * 0,000025 USD = 9,90 USD

  • La machine d'état utilisée dans cet exemple est disponible sur GitHub.

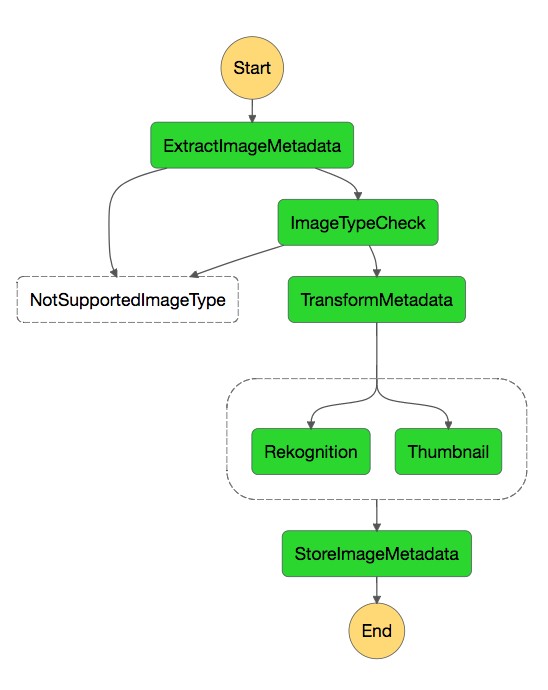
    Un flux de travail d'application ayant des conditions en ramification a plusieurs chemins. Dans cet exemple, 10 flèches (ou arcs) connectent différentes étapes. La meilleure voie du « début » à la « fin » passe par neuf transitions d'état qui sont déterminées en comptant les nœuds sur le graphique. Les voies allant du « début » à « NotSupportedImageType » compteront trois ou quatre transitions d'état. Des transitions d'état supplémentaires peuvent être facturées en cas de traitement d'erreurs de nouvelles tentatives à n'importe quel état.

    Le prix par transition d’état dans la région USA Est (Virginie du Nord) est de 0,000025 USD et l’offre gratuite comprend 4 000 transitions d’états par mois. Si vous avez exécuté ce flux de travail d'application 100 000 fois sur un mois et que la meilleure voie réussit, sans nouvelle tentative due à des erreurs, vous payez :

    Transitions d’état dans par exécution * exécutions du flux de travail = transitions d’état totales

    9 * 100 000 = 900 000

    Transitions d'état totales – transitions d'état de l'offre gratuite = transitions d'état facturables

    900 000 – 4 000 = 896 000

    Frais mensuels = 896 000 * 0,000025 USD = 22,40 USD

    Le coût total des cinq fonctions AWS Lambda dans cet exemple serait de 97,62 USD. Dans une exécution réussie de la meilleure voie pour le traitement d’une image JPEG de 4,7 Mo, la taille et la durée des fonctions Lambda sont les suivantes :

    Fonction Mémoire (Mo) Durée (msec)
    ExtractImageMetadata 1 024 3 200
    TransformMetadata 256 100
    Rekognition 256 1 200
    Vignette 1 536 1 500
    StoreImageMetadata 256 300
  • Vous pouvez estimer l'utilisation de la mémoire d'un flux de travail AWS Step Functions Express Workflows en fonction de la taille de la définition de la machine d'état, de la taille des données d'exécution (charge utile) et de l'utilisation des états Map ou Parallel.

    Mémoire de flux de travail utilisée = 50 Mo + taille de définition de la machine d'état + taille des données d'exécution x nombre d'étapes Parallel ou Map

    Exemple :

    Si vous utilisez un flux de travail avec une taille de définition de machine d'état de 10 Ko et aucune étape Parallel ou Map :

    Mémoire de flux de travail utilisée = 50 Mo + 10 Ko
    Mémoire de flux de travail utilisée = 50,01 Mo
    Mémoire facturée (par tranches de 64 Mo) = 64 Mo

    CloudWatch Metrics contient des informations sur la consommation de mémoire sous ExpressExecutionMemory et la mémoire facturée sous ExpressExecutionBilledMemory. Vous pouvez afficher des métrique telles que les exécutions commencées, la durée d'exécution, la durée facturée et la mémoire facturée de chaque flux de travail dans la console AWS Step Functions sous Step Functions > State Machines > State Machine Name (Step Functions > Machines d'état > Nom de la machine d'état) dans l'onglet Monitoring (Surveillance).

    Si vous exécutez 1 million de flux de travail par mois et que leur durée moyenne est de 30 secondes :

    Frais de demandes mensuels

    Tarif de 1 USD par million de requêtes
    Frais de requêtes mensuels = 1 million de requêtes x 1 USD = 1 USD

    Frais de durée mensuels

    Tarif de 0,00001667 USD par Go-seconde
    1 million de flux de travail x 30 secondes = 30 000 000 secondes
    30 000 000 x 64 Mo (mémoire facturée) / 1024 Mo = 1 875 000 Go secondes
    Frais de durée mensuels = 1 875 000 Go secondes x 0,00001667 USD = 31,26 USD

    Frais mensuels totaux

    Frais mensuels totaux = frais de requêtes + frais de durée
    Total des frais mensuels = 1 USD + 31,26 USD = 32,26 USD
  • Vous pouvez estimer l'utilisation de la mémoire d'un flux de travail AWS Step Functions Express Workflows en fonction de la taille de la définition de la machine d'état, de la taille des données d'exécution (charge utile) et de l'utilisation des états Map ou Parallel.

    Mémoire de flux de travail utilisée = 50 Mo + taille de définition de la machine d'état + taille des données d'exécution x nombre d'étapes Parallel ou Map

    Si vous avez un flux de travail avec une taille de définition de machine d'état de 50 Ko, 400 étapes Map avec une charge utile de 32 Ko par étape :

    Mémoire de flux de travail utilisée = 50 Mo + 50 Ko + (32 Ko x 400 étapes)
    Mémoire de flux de travail utilisée = 50 Mo + 50 Ko = 12 800 Ko
    Mémoire de flux de travail utilisée = 62,85 Mo
    Mémoire facturée (par tranches de 64 Mo) = 64 Mo

    CloudWatch Metrics contient des informations sur la consommation de mémoire sous ExpressExecutionMemory et la mémoire facturée sous ExpressExecutionBilledMemory. Vous pouvez afficher des métrique telles que les exécutions commencées, la durée d'exécution, la durée facturée et la mémoire facturée de chaque flux de travail dans la console AWS Step Functions sous Step Functions > State Machines > State Machine Name (Step Functions > Machines d'état > Nom de la machine d'état) dans l'onglet Monitoring (Surveillance).

    Si vous exécutez 100 millions flux de travail par mois et que leur durée moyenne est de 10 secondes :

    Frais de demandes mensuels

    Tarif de 1 USD par million de requêtes
    Frais de requêtes mensuels = 100 millions de requêtes x 1 USD/million = 100 USD

    Frais de durée mensuels

    100 millions de flux de travail x 10 secondes = 1 000 000 000 secondes
    1 000 000 000 x 64 Mo (mémoire facturée) / 1024 Mo = 62 500 000 Go heures
    62 500 000 Go secondes / 60 / 60 = 17 361,11 Go/heures
    0,06000 USD par Go-heure x 1 000 Go-heures = 60 USD
    0,03000 USD par Go-heure x 4 000 Go-heures = 120 USD
    0,01642 USD par Go-heure x 12 361,11 Go-heures = 202,97 USD

    Frais de durée mensuels = 60,00 USD + 120,00 USD + 202,97 USD = 382,97 USD

    Frais mensuels totaux

    Frais mensuels totaux = frais de requêtes + frais de durée
    Total des frais mensuels = 100,00 USD + 382,97 USD = 482,97 USD

  • L'état Map peut être utilisé pour itérer et traiter de grands jeux de données. Cet exemple comprend des étapes de pré et post-traitement, et itère sur 1 M d'objets provenant d'un compartiment Amazon Simple Storage Service (S3). 

    L'état Map comprend deux modes : en ligne et distribué. Cet exemple utilise l’état Map en mode distribué pour obtenir un haut niveau de concurrence et l’état map distribué coûte un état de transition par itération. De plus, avec l'état de Map distribué, vous pouvez spécifier le type d'exécution pour le flux de traitement des données. Dans cet exemple, le type d'exécution Express est utilisé. Le flux de travail Express dans la carte distribuée utilise moins de 64 Mo de mémoire et la durée moyenne d'une exécution est de 30 secondes. 

    Une exécution de ce flux de travail comprend 1 000 005 transitions d'état, 1 000 000 de requêtes Express et une durée de 520,33 Go-heures :

    • 1 Démarrer la transition d'état d'exécution
    • 1 Saisir la transition d'état de prétraitement
    • 1 Entrer dans la transition d'état de la carte
    • 1 000 000 Démarrage Itérations de Map de transition d'état
      • Remarque : il n'y a pas de transition d'état pour le démarrage de chaque itération lorsque vous utilisez une Map en ligne. Consultez la documentation pour savoir quand utiliser Map en mode Inline ou en mode Distribué.
      • Remarque : avec l'état Map distribué, vous pouvez réduire le nombre d'itérations en regroupant votre charge de travail. Consultez la documentation sur l’optimisation par lot.
    • 1 000 000 de requêtes Express
    • 520,83 Go-heures Durée de l'express
      • 1 million itérations x durée de 30 secondes = 30,000,000 secondes
      • 30 000 000 secondes x 64 Mo (mémoire facturée) / 1024 Mo = 1 875 000 Go-s
      • 1 875 000 Go secondes / 60 / 60 = 520,83 Go/heures
    • 1 Saisir la transition d'état de post-traitement
    • 1 Terminer de la transition d'état d'exécution

    Transitions d'état gratuites

    Le prix par transition d'état dans l'Est des États-Unis (Virginie du Nord) est de 0,000025 USD. L'ajustement de l'offre gratuite de 4 000 changements d'état par mois.

    Transitions d'état totales – transitions d'état de l'offre gratuite = transitions d'état facturables

    1 000 005 - 4000 = 996 005

    Frais de transition d’état = 996 005 * 0.000025 USD = 24,90 USD

    Frais de requêtes Express
    Le prix par million de requêtes dans l'Est des États-Unis (Virginie du Nord) est de 1,00 USD.
    Frais de requêtes = 1 M de requêtes x 1,00 USD = 1,00 USD

    Frais de durée express
    Le prix des 1 000 premiers GB-heure dans l'Est des États-Unis (Virginie du Nord) est de 0,0600 USD.

    Frais de durée = 520,83 GB-heure x 0,0600 USD = 31,25 USD

    Montant total des frais

    Total des frais = 24,90 USD + 1,00 USD + 31,25 USD = 57,15 USD

Démarrer avec AWS Step Functions

Visitez la page de démarrage
Prêt à vous lancer ?
S'inscrire à la console AWS Step Functions
D'autres questions ?
Nous contacter