AWS Step Functions

AWS Step Functions 定價

AWS Step Functions 標準工作流程定價詳細資訊

系統會根據執行應用程式所需的狀態轉換次數計費。

Step Functions 在每執行一個工作流程步驟時,計算狀態轉換次數。 您需支付所有狀態機器的狀態轉換總次數的費用,包括重試。

Step Functions 免費方案包含每月 4,000 次免費狀態轉換。所有費用按天計費,按月收費。

免費方案

4,000 個狀態轉換
/月

Step Functions 免費方案在 AWS 免費方案 12 個月的期限到期後不會自動過期,而是無期限地提供給現有的和新的 AWS 客戶。

狀態轉換

使用 AWS Step Functions,您需支付每個月所使用的狀態轉換數量費用。超出免費方案的部分依每個狀態轉換收費。如需詳細資訊,請參閱狀態轉換定價表。 _

如果您包含工作流程中任何步驟的重試錯誤處理,則每次重試將以其他狀態轉換計費。 

AWS Step Functions 標準工作流程狀態轉換定價

AWS Step Functions Express 工作流程定價詳細資訊

使用 AWS Step Functions Express 工作流程,您只需按實際用量付費。您需根據工作流程及其持續時間的請求數支付費用。

Step Functions Express 工作流程會在每次開始執行工作流程時計為一個請求,您需依照您所有工作流程的請求總數支付費用。這包括從主控台進行測試。

持續時間是從工作流程開始執行,直到工作流程完成或以其他的方式終止的時間而計算,無條件進位到最接近的 100 毫秒,加上用以執行工作流程的記憶體數量,以 64 MB 區塊計費。

記憶體耗用量取決於工作流程定義、映射或平行狀態的用量,以及執行 (負載) 資料大小。定價範例 3 和 4 顯示估算記憶體使用量的範例。 

其他費用

如果應用程式工作流程操作時會利用其他 AWS 服務或傳輸資料,可能會產生其他費用。比方說,如果您的應用程式工作流程會調用 AWS Lambda 函數,則系統會按照每個請求和 Lambda 函數的持續時間向您收費。 若要在私有網路中調用端點,例如,Amazon Virtual Private Clouds (VPC),Step Functions 可與 AWS PrivateLink 和 Amazon VPC Lattice 整合。若是使用 AWS PrivateLink 和 Amazon VPC Lattice 調用私有端點,您須支付標準 AWS PrivateLink 和 Amazon VPC Lattice 資料傳輸費用。 如需 AWS 服務定價的詳細資訊,請參閱相關 AWS 服務詳細資訊頁面的定價部分。以下列出一些常用服務定價資訊的連結。

資料傳輸

外部資料傳入和傳出 Amazon EC2

AWS Lambda 定價

請求數和使用期間

Amazon EC2 定價

隨需、預留和 Spot 執行個體

Amazon ECS 定價

Fargate 和 EC2 啟動類型

Step Functions 定價範例

  • sfn_sm_upload_delete_raw

    應用程式工作流程有四次狀態轉換,透過計算圖表上的節點數確定:

    1. 開始
    2. 上傳 RAW 檔案
    3. 刪除 RAW 檔案
    4. 結束 

    在美國東部 (維吉尼亞北部),每次狀態轉換的價格為 0.000025 USD,免費方案則提供每月 4,000 次狀態轉換。如果您在一個月內執行此狀態機器 100,000 次,而且沒有發生因為錯誤導致的重試情形,則您要支付:

    工作流程狀態轉換次數 * 工作流程執行次數 = 狀態轉換總次數

    4 * 100,000 = 400,000

    狀態轉換總次數 – 免費方案狀態轉換 = 應計費狀態轉換次數

    400,000 – 4,000 = 396,000

    月費 = 396,000 * 0.000025 USD = 9.90 USD

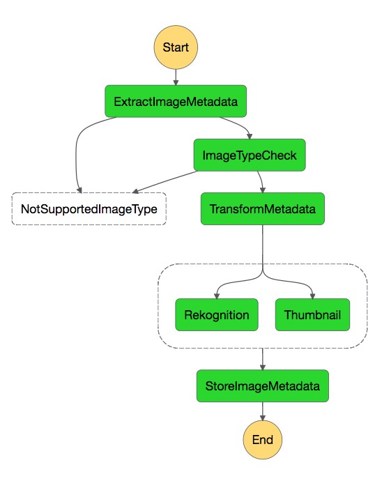
  • sfn_sm_image_processing

    您可以在 GitHub 上找到這個範例中所用的狀態機器。

    如果應用程式工作流程有分支條件,通常會有一條以上的路徑。在此範例中,有 10 個箭號 (或弧線) 連接了每個步驟。從 "Start" 到 "End" 的基本路徑會通過九種狀態轉換,透過計算圖表上的節點數確定。從 "Start" 到 "NotSupportedImageType" 的路徑會累積三次或四次狀態轉換。如果任何狀態中包含了重試錯誤處理,就會產生要收費的額外狀態轉換。

    在美國東部 (維吉尼亞北部),每次狀態轉換的價格為 0.000025 USD,免費方案則提供每月 4,000 次狀態轉換。如果您在一個月內執行此應用程式工作流程 100,000 次,而且每次基本路徑都順利完成,在沒有發生錯誤重試的情況下,您需支付:

    每次執行的狀態轉換次數 * 工作流程執行次數 = 狀態轉換總次數

    9 * 100,000 = 900,000

    狀態轉換總次數 – 免費方案狀態轉換 = 應計費狀態轉換次數

    900,000 – 4,000 = 896,000

    月費 = 896,000 * 0.000025 USD = 22.40 USD

    在這個範例中,五個 AWS Lambda 函數的總成本為 97.62 USD。在一次成功的基本路徑執行中處理了 4.7 MB 的 JPEG 影像,Lambda 函數的大小和持續時間如下:

    函數 記憶體 (MB) 持續時間 (毫秒)
    ExtractImageMetadata 1,024 3,200
    TransformMetadata 256 100
    Rekognition 256 1,200
    Thumbnail 1,536 1,500
    StoreImageMetadata 256 300
  • 您可以根據狀態機器定義的大小、執行 (承載) 資料大小,以及映射或平行狀態的用量,估算 AWS Step Functions Express 工作流程的記憶體使用量。

    工作流程記憶體使用量 = 50 MB + 狀態機器定義大小 + 執行資料大小 x 平行或映射步驟數量

    範例:

    如果您工作流程的狀態機器定義大小為 10 KB,且無平行或映射步驟:

    工作流程記憶體使用量 = 50 MB + 10 KB
    工作流程記憶體使用量 = 50.01 MB
    計費記憶體 (以 64 MB 區塊為單位) = 64 MB

    CloudWatch 指標包含 ExpressExecutionMemory 下的記憶體耗用量詳細資訊,以及 ExpressExecutionBilledMemory 的計費記憶體。 您可以在 AWS Step Functions 主控台的「監控」標籤中的 Step Functions >「狀態機器」>「狀態機器名稱」下,針對每個工作流程檢視「已啟動的執行」、「執行持續時間」、「計費記憶體」等指標。

    如果您每個月執行其中 100 萬個工作流程,而且工作流程的平均持續時間為 30 秒:

    每月請求費用

    價格為每 1 百萬個請求 1.00 USD
    每月請求費用 = 1 百萬個請求 x 1.00 USD = 1.00 USD

    每月持續時間費用

    價格為每個持續時間的 GB-秒 0.00001667 USD
    1 百萬個工作流程 x 30 秒的持續時間 = 30,000,000 秒
    30,000,000 x 64 MB (計費記憶體)/1024 MB = 1,875,000 GB-秒
    每月持續時間費用 = 1,875,000 GB-秒 x 0.00001667 USD = 31.26 USD

    每月費用總計

    每月費用總計 = 請求費用 + 持續時間費用
    每月費用總計 = 1.00 USD + 31.26 USD= 32.26 USD
  • 您可以根據狀態機器定義的大小、執行 (承載) 資料大小,以及映射或平行狀態的用量,估算 AWS Step Functions Express 工作流程的記憶體使用量。

    工作流程記憶體使用量 = 50 MB + 狀態機器定義大小 + 執行資料大小 x 平行或映射步驟數量

    如果您工作流程的狀態機器定義大小為 50 KB,其中有 400 個映射步驟,每個步驟有 32 KB 的負載:

    工作流程記憶體使用量 = 50 MB + 50 KB + (32 KB x 400 個步驟)
    工作流程記憶體使用量 = 50 MB + 50 KB + 12,800 KB
    工作流程記憶體使用量 = 62.85 MB
    計費記憶體 (以 64 MB 區塊為單位) = 64 MB

    CloudWatch 指標包含 ExpressExecutionMemory 下的記憶體耗用量詳細資訊,以及 ExpressExecutionBilledMemory 的計費記憶體。 您可以在 AWS Step Functions 主控台的「監控」標籤中的 Step Functions >「狀態機器」>「狀態機器名稱」下,針對每個工作流程檢視「已啟動的執行」、「執行持續時間」、「計費記憶體」等指標。

    如果您每個月執行其中 1 億個工作流程,而且工作流程的平均持續時間為 10 秒:

    每月請求費用

    價格為每 1 百萬個請求 1.00 USD
    每月請求費用 = 1 億個請求 x 1.00 USD = 100.00 USD

    每月持續時間費用

    1 億個工作流程 x 10 秒的持續時間 = 1,000,000,000 秒
    1,000,000,000 x 64 MB (計費記憶體)/1024 MB = 62,500,000 GB-秒
    62,500,000 GB-秒 / 60 / 60 = 17,361.11 GB-小時
    0.06000 USD 每 GB-小時 x 1,000 GB-小時 = 60.00 USD
    0.03000 USD 每 GB-小時 x 4,000 GB-小時 = 120.00 USD
    0.01642 USD 每 GB-小時 x 12,361.11 GB-小時 = 202.97 USD

    每月持續時間費用 = 60.00 USD + 120.00 USD + 202.97 USD = 382.97 USD

    每月費用總計

    每月費用總計 = 請求費用 + 持續時間費用
    每月費用總計 = 100.00 USD + 382.97 USD= 482.97 USD

  • 映射狀態可用於反覆運作和處理大型資料集。此範例包括預處理和後處理步驟,以及反覆運作 Amazon Simple Storage Service (S3) 儲存貯體的 100 萬個物件。 

    映射狀態有兩種模式:內嵌和分散。本範例使用分散模式下的映射狀態來實現高並行,且分散式映射每次反覆運作都會花費一次狀態轉換。此外,使用分散式映射狀態,您可以指定資料處理工作流程的執行類型。在此範例中,使用了 Express 執行類型。分散式映射中的 Express 工作流程使用不到 64 MB 記憶體,平均執行持續時間為 30 秒。 

    此工作流程的一次執行包括 1,000,005 次狀態轉換、1,000,000 次 Express 請求和 520.33 GB 小時的持續時間:

    • 1 開始執行狀態轉換
    • 1 進入預處理狀態轉換
    • 1 進入映射狀態轉換
    • 1,000,000 次開始映射反覆運作狀態轉換
      • 注意:如果使用內嵌映射,每次反覆運作開始時沒有狀態轉換。請參閱文件,了解何時在內嵌模式或分散模式下使用映射。
      • 注意:在分散式映射狀態下,您可以透過批次處理工作負載來減少反覆運作次數。請參閱透過批次處理進行最佳化的相關文件
    • 1,000,000 個 Express 請求
    • 520.83 GB-小時的 Express 持續時間
      • 100 萬次反覆運作 x 30 秒的持續時間 = 30,000,000 秒
      • 30,000,000 秒 x 64 MB (計費記憶體)/1024 MB = 1,875,000 GB-秒
      • 1,875,000 GB-秒 / 60 / 60 = 520.83 GB-小時
    • 1 進入後處理狀態轉換
    • 1 結束執行狀態轉換

    狀態轉換費用

    美國東部 (維吉尼亞北部) 的每個狀態轉換價格為 0.000025 USD。免費方案每月提供 4,000 次免費狀態轉換。

    總狀態轉換 – 免費方案態轉換 = 計費狀態轉換

    1,000,005 - 4000 = 996,005

    狀態轉換費用 = 996,005 * 0.000025 USD = 24.90 USD

    Express 請求費用
    美國東部 (維吉尼亞北部) 每百萬個請求的價格為 1.00 USD
    請求費用 = 100 萬個請求 x 1.00 USD = 1.00 USD

    Express 持續時間費用
    美國東部 (維吉尼亞北部) 前 1,000 GB 小時的價格為 0.0600 USD。

    持續時間費用 = 520.83 GB-小時 x 0.0600 USD = 31.25 USD

    總費用

    總費用 = 24.90 USD + 1.00 USD + 31.25 USD = 57.15 USD